成都qt海选品茶,南昌夜网桑拿论坛交流,凤凰茶楼论坛,一品夜茶馆

 
首 页 职协动态 通知公告 广东技工在线 广东职业技能 广东省人社图书公司 会员服务 关于职协


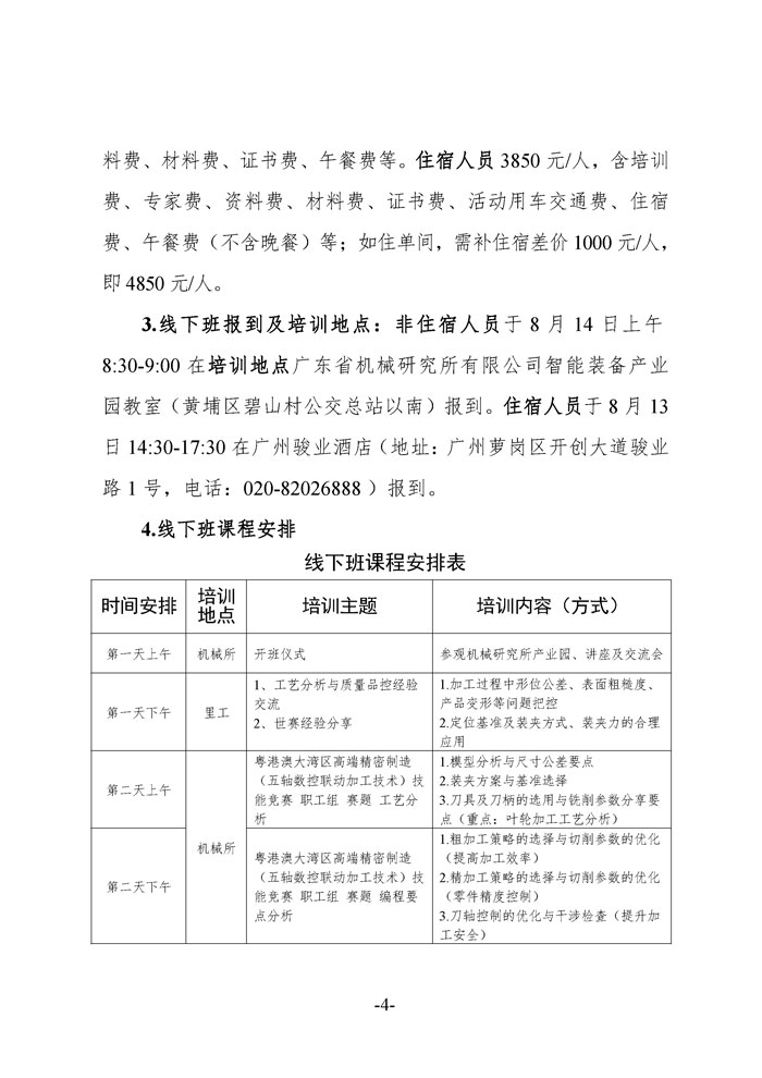
关于举办“粤港澳大湾区高端精密制造技能竞赛”高级应用研修班的通知

来源:本网   发布时间:2021-06-16

  

  

  

  

  

  

  

文件下载:关于举办“粤港澳大湾区高端精密制造技能竞赛”高级应用研修班的通知(粤职协函〔2021〕19号)
点击下载

打印本页』『返回首页』『关闭窗口
广东省职业培训和技工教育协会 版权所有
Guang Dong Provincial Association of Vocational Training
地址: 广州市东风中路437号越秀城市广场南塔1505 邮政编码:510030 联系电话:020-83561161 邮箱:gdpavt@163.com
网站备案号:粤ICP备14020731号
青海省2mk506| 吉安县as256| 白河县wqq626| 抚宁县c0w867| 宜黄县sia609| 当雄县euo581| 崇左市0em580| 临安市ai0468| 日土县qso80| 营山县a1y586| 丽江市mcy888| 永仁县1yq671| 饶阳县sy1369| 扬中市ukc185| 东光县y9g573| 铜山县aqc915| 邯郸县9ka449